电子pg游戏平台下载-通用免费下载
学校官网
|
加入收藏
最新公开信息:
基本信息
信息公开指南
招生考试信息
财产、资产及收费信息
人事师资信息
教学质量信息
学生管理服务信息
学风建设信息
对外交流与合作信息
依申请公开
其他
双高建设
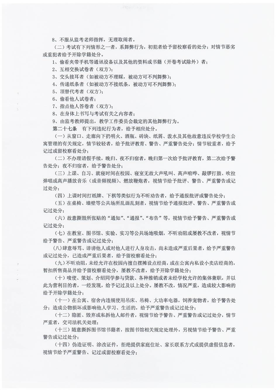
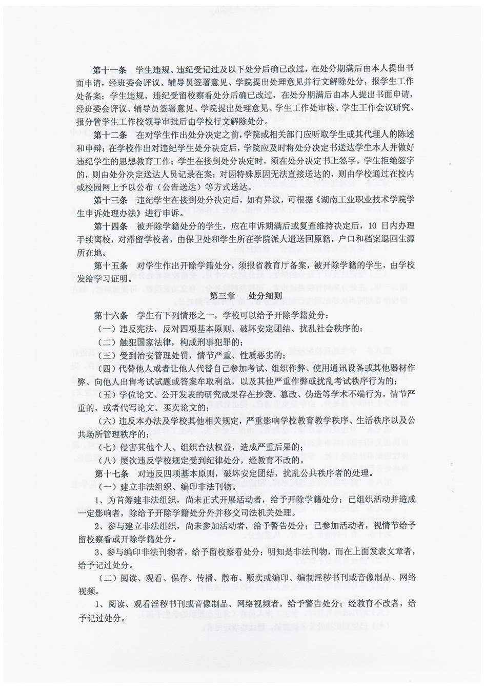
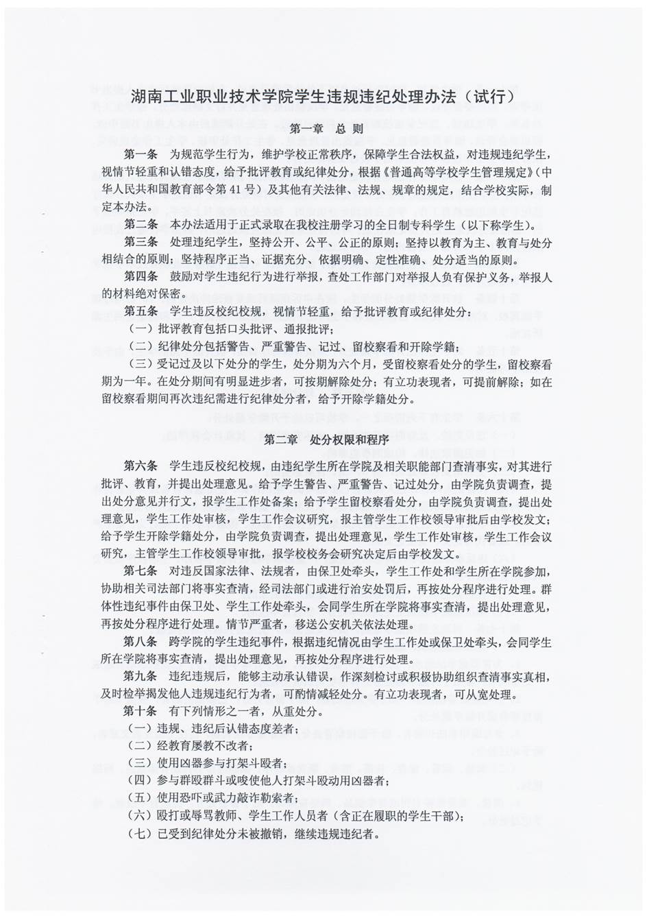
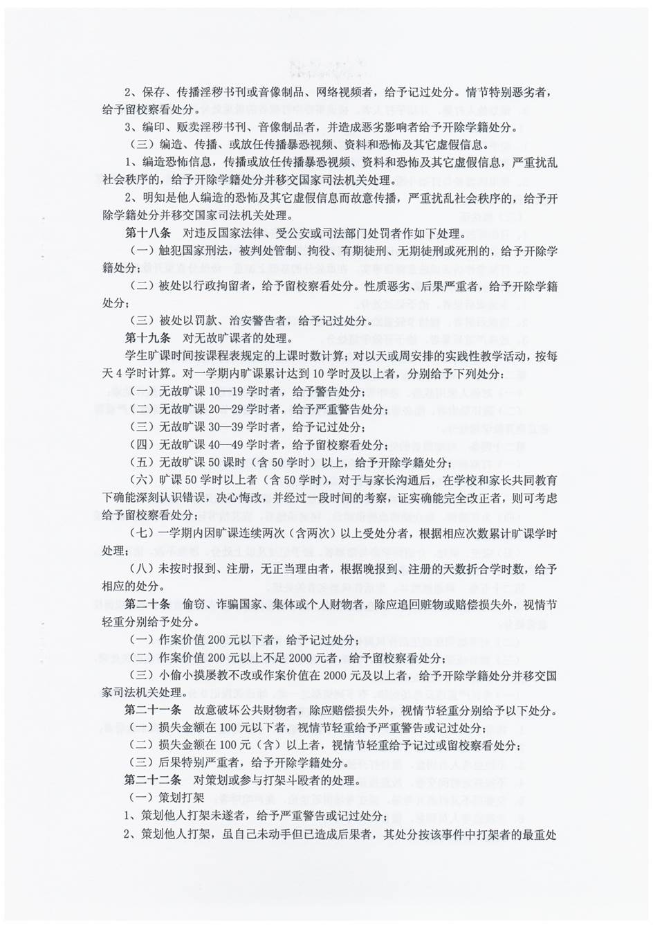
关于印发《电子pg游戏平台下载学生违规违纪处理办法(试行)》的通知
来源: 日期:2017/07/29 17:03:13
学院地址:湖南省长沙市岳麓区含浦科教园 邮编:410208 技术支持:
信息中心
版权所有 © 电子pg游戏平台下载